近日,理學院張國麒團隊在國際權威期刊《Chemical Engineering Journal》(中科院一區Top,IF=13.2)發表題為“Machine learning-assisted sensor array based on enhanced dual enzyme-like activities of Fe SAzymes modulated via Pluronic surfactant for multi-category perfluoroalkyl intelligent recognition and quantification”的研究性論文,理學院2023級化學專業研究生蔣文彩為第一作者,數學系侯智博博士、化學系趙艷教授和張國麒博士為該論文的通訊作者,西華大學為第一通訊單位。

論文截圖(一)
全氟類化合物(PFAS)是含有至少一個全氟化碳原子的全氟烷基和多氟烷基物質,含有全氟辛酸(PFOA)、全氟-1-丁烷磺酸三苯磺酸(PFBS)、全氟辛烷磺酰胺(FASAs)等。PFAS廣泛應用于紡織品、潤滑劑、表面活性劑、食品接觸材料和滅火泡沫等領域。由于其高度穩定的C-F鍵,PFAS表現出優異的熱穩定性和化學穩定性,使其在環境中極難被化學降解和生物分解,能夠在土壤、水和大氣等環境中長期存在,被形象地稱為“永久性化學物質”。因此,它們被歸類為新興持久性有機污染物(POPs)。研究表明,PFAS在生物群中的生物積累水平大大超過了現有的持久性有機污染物(如有機氯農藥和二惡英)。目前用于PFAS檢測的分析方法包括離子色譜法(IC)、液相色譜-串聯質譜法(LC-MS/MS),具有較高的靈敏度和準確性。然而,這些技術涉及復雜且耗時的樣品制備過程,需要操作人員具備一定專業知識,并依賴于昂貴的儀器。因此,開發可靠的分析方法來檢測環境中的PFAS是具有重要意義的。
作為天然酶的人工替代品,納米酶具有多種酶模擬活性,如類過氧化物酶、類氧化酶和類漆酶活性。此外,與天然酶相比,納米酶具有優越的穩定性和可調的催化活性,因此納米酶在催化和生物傳感應用中得到了廣泛的應用。其中,單原子納米酶(SAzymes)由于具有明確的活性中心和較高的原子利用效率,在生物催化領域顯示出巨大的潛力。目前,大多數基于納米酶的傳統檢測方法過于依賴單一信號,難以識別復雜情況,容易受到基質背景、交叉污染和人為錯誤的干擾。傳感器陣列依賴于識別元件和目標分析物之間的差異相互作用,產生獨特的響應模式,這些響應模式通過算法分析來克服傳統“鎖-鑰匙”生物傳感器固有的特定識別。為了準確地區分類似分析物,基于“電子鼻/電子舌”策略的傳感器陣列與模式識別算法已被廣泛采用。機器學習(ML)算法可以將高通量傳感器陣列生成的復雜多維數據轉化為簡單的可視化模式,是一種強大的統計分析方法。常用的機器學習算法如線性判別分析(LDA)和層次聚類分析(HCA)。LDA是一種統計學和監督學習的多功能方法,廣泛應用于無監督模式發現的降維和相似響應的分組。HCA作為一種常用的數據挖掘和機器學習技術,在處理海量數據方面展現出卓越的性能。
本研究揭示了表面活性劑HLB值在單原子納米酶(SAzymes)合成中對孔微環境的調控作用,并成功制備出兼具類OXD與類LAC活性的雙酶活性Fe/NC-@L31單原子納米酶。基于不同PFAS對該雙活性體系的差異化抑制效應,構建了8通道時間分辨傳感器陣列,通過“7種PFAS×8個濃度×8個時間點×5次重復”的系統實驗獲取響應數據集,并借助多元統計方法(LDA/HCA)實現了PFAS的準確區分。為實現PFAS識別與定量的雙重目標,進一步將機器學習與傳感器陣列相結合:選用隨機森林(RF)作為最優分類算法,對七種PFAS類型達到100%的判別準確率;針對各類PFAS分別優化回歸模型,基于R2與MAE評價指標篩選最佳預測模型,最終建立起分類 回歸模型。該模型在實際水環境(自來水、河水、湖水)中表現出優異的適用性,PFAS檢測回收率為85-103%,RSD<4.73%。本研究不僅發展了基于HLB調控的單原子酶活性優化策略,也構建了一套機器學習輔助的多通道傳感平臺,為復雜環境基質中PFAS的高通量、精準檢測提供了可靠的新方法。


(A)不同PFAS對Fe/NC-@L31的類OXD活性和類LAC活性的比色響應圖。不同PFAS存在下Fe/NC-@L31+TMB體系(B)和Fe/NC-@L31+2,4-DP + 4-AP 的紫外可見光譜(C)。(D)指紋圖譜,(E) LDA, (F)層次聚類分析(HCA),(G)熱圖,(H)傳感器陣列對濃度為10 mM的7種PFAS的雷達圖。(J)濃度為1 mM時,傳感器陣列對不同摩爾比的二元(I)和三元PFAS混合物的LDA圖。(K)區分PFAS(1 mM)和干擾物質(水中常見干擾物質)的LDA圖:HCO3?,CO32?,Fe2+, Cu2+, Ca2+, Mg2+, K+, HPO42?,干擾物質的濃度為50 mM)。(L)在干擾物質(50 mM)存在下PFAS(1 mM)的LDA圖。

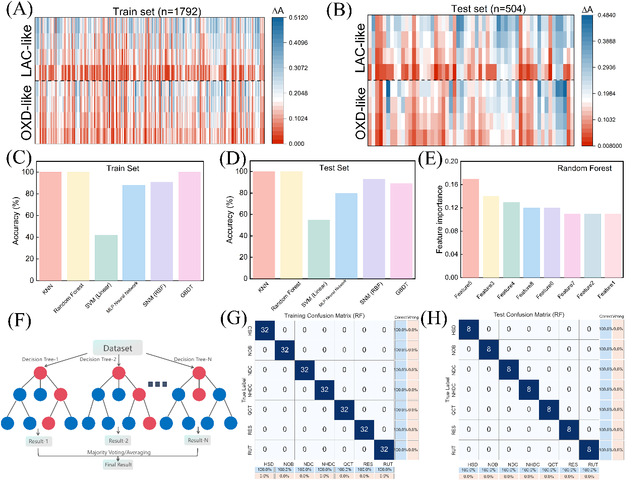
隨機劃分的訓練集(A)和測試集(B)的熱圖。各種算法在評估訓練集(C)和測試集(D)時的準確率,包括KNN、RF、SVM、MLP神經網絡、SNM、GBDT算法。(E)隨機森林分析中傳感器陣列特征的重要性。(F)隨機森林算法示意圖。訓練數據(G)和測試數據(H)的混淆矩陣。

(A) 針對于預測PFOctOH的不同算法的R2和MAE比較。(B-H)機器學習采用相應的最優回歸模型對PFAS類型進行分析后預測7種PFAS濃度的回歸結果。(I)分類回歸模型預測示意圖。
通訊作者介紹:

侯智博,理學博士,講師。研究領域包括時間演化方程的動力學行為分析、數據建模及算法實現。在J. Math. Anal. Appl.,Phys. Fluids,Commun. Nonlinear Sci. Numer. Simul.等國際權威SCI期刊發表研究論文10余篇,主持參與各類科研項目10余項。

趙艷,博士,教授,碩士生導師。主要從事納米材料的制備以及在生物活性成分分析等方面的研究。迄今為止,作為項目負責人主持四川省科技廳重點研發項目1項、中國科學院“西部青年學者”(院外)項目1項,參與多項國家級和省部級項目以及國家標準和行業標準的制修訂。先后發表論文40余篇,其中SCI論文20余篇。以第一申請人授權發明專利2項。

張國麒,工學博士,碩士生導師。主要從事納米酶性能調控及開發新分析方法、儀器。四川省環境損害司法鑒定人、國家知識產權專利代理人、獲四川省醫學會青年科技獎三等獎。自獨立工作以來,以第一/通訊作者在J. Colloid. Interf. Sci., Talanta, Anal. Chim. Acta, Food Chem.等國際權威SCI期刊發表研究論文20余篇,主持2項縱向、4項橫向項目。現任化學系副主任,化學專業教師黨支部書記。

川公網安備 51010602000503號