近日,我校食品與生物工程學院“發酵調味品科學與工程”團隊在美國化學學會(ACS)旗下的農林科學領域國際頂尖期刊《Journal of Agricultural and Food Chemistry》(Q1, IF=6.1)發表題為“Taste Mechanism of Umami Molecules from Fermented Broad Bean Paste Based on In Silico Analysis and Peptidomics”的研究性論文,且被選為正封面(Front Cover)論文。2020級碩士研究生趙建華為論文第一作者,林洪斌副教授和唐潔教授為論文通訊作者。該研究工作得到了四川省科技廳重大專項項目(2020YFN0151)、四川省科技廳重點研發項目(23ZDYF3100)和重慶市科學技術委員會(cstc2021jscx-cylhX0014)的資助。


郫縣豆瓣是我國著名的傳統發酵調味品,其發酵過程可分為前發酵和后發酵,前發酵又稱甜瓣子發酵。甜瓣子(蠶豆瓣)發酵是郫縣豆瓣發酵過程中重要的過程之一,決定了郫縣豆瓣的風味和產品質量。發酵產品的味道在很大程度上取決于其鮮味,在發酵過程中鮮味的變化對于理解其味覺形成尤為重要。然而,蠶豆瓣發酵過程中鮮味的產生機制尚不清晰。
因此,本研究旨在研究蠶豆瓣發酵過程中產生的鮮味物質,并采用計算機分析和肽組學相結合的方法對發酵蠶豆瓣(FBBP)鮮味的產生機制進行了研究。結果表明,發酵可以改善FBBP的鮮味。肽組學信息顯示,從FBBP中共鑒定出470個游離肽,其中大部分在發酵后增加。此外,發酵過程中鮮味肽、有機酸和氨基酸含量的增加有助于增強FBBP的鮮味。分子對接結果表明,這些鮮味分子易通過氫鍵和靜電相互作用與鮮味受體T1R3亞基中的Ser、Glu、His、Gln結合。結合位點His145、Gln389和Glu301特別有助于配體-受體復合物的形成。芳香相互作用、氫鍵、親水性和溶劑可及表面(SAS)在受體-肽相互作用中起關鍵作用。感官評價和電子舌結果顯示,從FBBP中篩選出的肽EDEDE、DLSESV、SNGDDE、DETL、CDLSD和TDEE具有較強的鮮味和鮮味增強的效果。本研究為從發酵產品中快速高效地篩選新型鮮味肽提供了新的思路,并對FBBP中鮮味的產生機制有了更深入的了解。

TOC graphic

Figure 1. Taste profile analysis diagram of the peptide extract from FBBP at different fermentation times. (a) D0. (b) D30. (c)D60. (d) D90

Figure 2. Identification of umami peptides at different fermentation time of FBBP. (a) PCA and (b)Venn analysis of umami peptides among the different fermentation groups. (c) MW and (d) chain length distribution of total peptides among D0, D30, D60 and D90.

Figure 3. Heatmap analysis of the changes in the abundance of umami peptides during different fermentation times.

Figure 4. Contributors of the umami taste in FBBP. (a) Results of the prediction of umami taste of identified peptides by iUmai-SCM. (b) The frequency of amino acid residues in identified peptides. (c) The structure?activity relationships of umami peptides. (d) The quantification of total FAA and organic acids during fermentation. (e) The quantification of umami-tasting FAA and umami organic acids during fermentation. (f) Umami perception related to FBBP. (g) Taste mechanism of Glu, Asp, and succinic acid.

Figure 5. Binding model and 2D diagram of umami peptides with T1R1/T1R3. (a?f) P162, P95, P424, P60, P34, and P429, respectively.

Figure 6. Surface force analysis of T1R1/T1R3 interacted with six core umami peptides

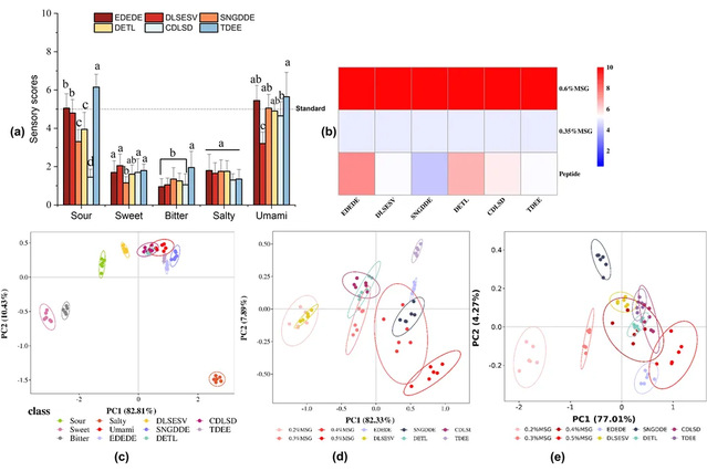
Figure 7. Taste characteristic of six peptides. (a) Taste profile of six peptides. (b) Umami enhancement of the evaluation of six peptides. (c) Principal component analysis (PCA) of the e-tongue measurement for five different taste solutions (0.35% NaCl, 0.35% MSG, 0.08% citric acid, 1% sucrose, and 0.5% L-isoleucine) and six peptides. (d) PCA of different concentrations of MSG and six peptides. (e) PCA of six peptides in 0.35%MSG solutions and different concentrations of MSG.
原文鏈接:https://doi.org/10.1021/acs.jafc.3c09545
作者簡介:

林洪斌
林洪斌,工學博士,副教授,碩士生導師,四川省食品科學技術學會預制菜專委會委員,四川省食品飲料協會調味品專委會委員,四川省人力資源和社會保障廳“智興天府”專家,主要研究方向包括食品風味化學、發酵工程、食品微生物學、農產品加工。近5年發表相關學術論文20余篇,其中SCI收錄論文14篇,獲授權發明專利7項。參與完成省級成果評價3項,獲得四川省科技進步三等獎一項,四川省食品工業科學技術一等獎一項、二等獎一項,郫縣科技進步一等獎一項。其所在發酵調味品科學與工程團隊長期專注于以郫縣豆瓣、四川泡菜為代表的四川地方特色發酵食品的相關研究,合作企業達40余家,共建國家企業技術中心、國家工程實驗室、川渝共建重慶市重點實驗室及四川省川菜特色調味品工程技術研究中心等國家和省部級平臺6個,校企聯合實驗室12個。先后承擔并完成國家和省部級等各類課題50余項,獲得中國輕工業聯合會、四川省科技進步獎和成都市科技進步獎7項,發表學術論文200余篇,授權發明專利20余項。

趙建華
趙建華,食品與生物工程學院2020級碩士研究生,主要研究方向為食品風味化學。目前共發表8篇SCI論文,以第一作者發表4篇SCI論文(中科院一區),其中2篇為正封面論文,參與多項省部級科研項目的相關工作;獲四川省學科競賽三等獎1項,四川省國際大學生創新大賽銅獎。

川公網安備 51010602000503號