重庆时时彩开奖号码-重庆时时彩官方网站 tt娱乐_百家乐乐赌_新全讯网之一(中国)·官方网站

一項外協合同利益關聯申明的公示

作者:來源:科學技術與人文社科處(軍民融合處)發布時間:2023-11-22瀏覽次數:189

本聲明(具體內容詳見附件)公示5個工作日,如有異議,請于2023年11月30日前,以書面形式實名向學校科技處提出。聯系電話:028-87720086。


科學技術與人文社科處

  20231122日 

 

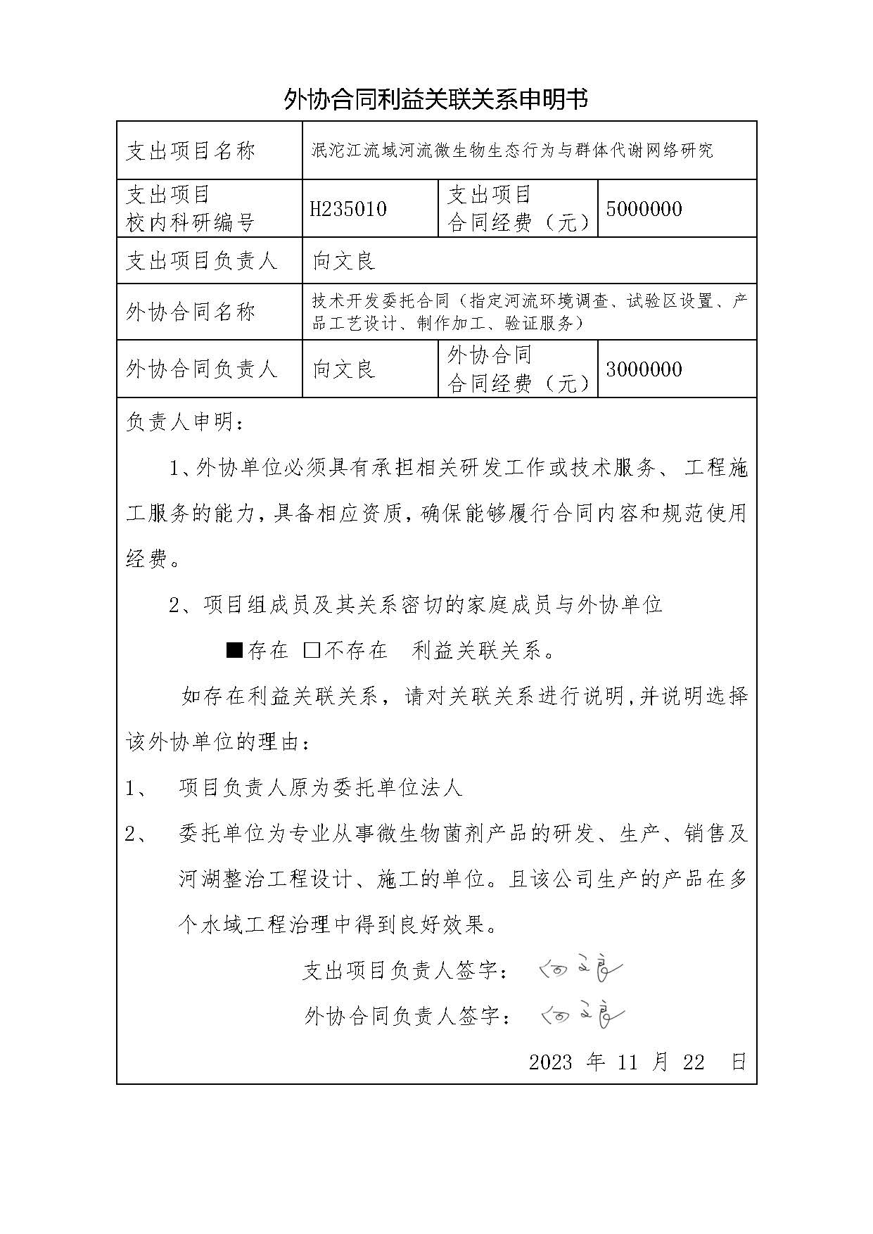
外協合同利益關聯關系申明書.jpg

責編:

編審:

維護:西華大學·網管中心 蜀ICP備05006459號-1

川公網安備 51010602000503號

百家乐最好投注法是怎样的去哪儿能了解一下啊 | 亲朋棋牌游戏| 大发888娱乐场下载安装| 百家乐官网龙虎斗扎金花| 属猪与属蛇做生意怎么样| 全讯网历史回顾| 娱网棋牌| 百家乐输了好多钱| 呼和浩特市| 威尼斯人娱乐城优惠| 南京百家乐官网电| 网上玩百家乐官网好吗| 百家乐棋牌游戏源码| 百家乐官网打线| 德州扑克边池| 极速百家乐真人视讯| 真人百家乐官网蓝盾娱乐场| 百家乐庄闲和赢率| 车致| 大发888娱乐场下载com| 网上赌百家乐正规吗| 拉斯维加斯娱乐| 马牌百家乐现金网| 亚斯博彩网| 百家乐送钱平台| 百家乐赢钱lv| 百家乐官网客户端软件| 535娱乐城下载| 网上玩百家乐游戏有人挣到钱了吗| 庞博百家乐官网的玩法技巧和规则| e世博百家乐官网娱乐场| 香港六合彩开奖历史记录| 钱柜百家乐娱乐城| 百家乐免费破解外挂| 法拉利百家乐官网的玩法技巧和规则| 百家乐官网怎么赢9| 大连棋牌网| 百家乐官网投注网出租| 百家乐官网园会员注册| 皇冠平台出| 晓游棋牌官网|