近日,食品與生物工程學院劉蕾副教授團隊與中國科學院化學研究所吳海臣研究員團隊合作,在國際頂級期刊《Nature Nanotechnology》(Q1,IF=38.1)發表題為《Nanopore-based enzyme-linked immunosorbent assay for cancer biomarker detection》的研究論文,食品與生物工程學院劉蕾副教授為通訊作者。
癌癥生物標志物檢測是癌癥診斷、預后和治療監測的關鍵工具。在癌癥發展過程中,病理器官和細胞會釋放特定的分子、蛋白質或核酸到循環系統中,這些被稱為癌癥生物標志物。然而,由于生物標志物在血液中的濃度極低,且背景干擾較大,檢測這些生物標志物具有挑戰性。傳統的酶聯免疫吸附測定(ELISA)技術雖然被廣泛使用,但存在半定量、檢測限不夠低以及缺乏多重檢測能力的局限性。因此,開發一種具有超高靈敏度、多重檢測能力和便攜性的新型檢測技術對于癌癥早期診斷和精準醫療具有重要意義。

論文截圖
關鍵結論
NELISA技術通過結合納米孔傳感技術和ELISA檢測,實現了對癌癥生物標志物的高靈敏度和多重檢測能力。
該技術使用了特定的肽探針和酶,通過納米孔電流信號的變化來定量分析生物標志物。
NELISA技術在檢測限、定量準確性和特異性方面表現出色,能夠同時檢測多種生物標志物。
通過機器學習算法,研究者們能夠區分不同肽探針產生的電流信號,實現了對六種生物標志物的同時檢測。
主要內容

NELISA檢測抗原的原理示意圖
圖中展示了基于納米孔的酶聯免疫吸附測定(NELISA)用于抗原檢測的完整流程。血液樣本經過離心分離血清后,血清被加入預先涂有特異性捕獲抗體的微孔板中,形成夾心復合物,隨后加入酶標記的檢測抗體。接著,引入肽探針與酶反應,最后收集反應溶液進行α-溶血素(αHL)納米孔的電流測量。通過分析電流信號的變化,可以實現對目標抗原的精確定量檢測。

不同肽探針的傳感原理及生物標志物的定量檢測
圖中展示了三種不同肽探針(FGpYD8、FGK(Gal)GGD8 和 PBAP-FGLD8)在酶切前后的電流信號變化,以及利用這些肽探針對CA19-9、CEA和AFP三種生物標志物的定量檢測結果。每種肽探針在酶切后會產生獨特的電流信號,這些信號的變化與生物標志物的濃度成正比,從而實現了對生物標志物的高靈敏度檢測。圖中還給出了每種生物標志物的標準工作曲線和檢測限(LOD),表明NELISA具有極高的檢測靈敏度和定量準確性。

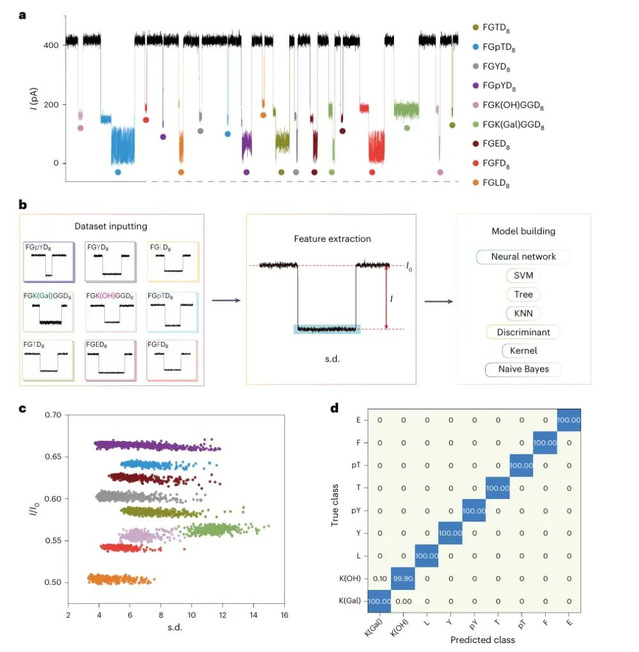
利用機器學習識別肽探針的電流信號
文章進一步介紹了如何利用機器學習算法來識別和區分九種不同肽探針的電流信號。研究通過提取每個信號的電流阻斷(I/I?)和標準差(s.d.)作為特征參數,構建了訓練數據集,并使用多種機器學習模型進行訓練和測試。其中,支持向量機(SVM)模型表現最佳,測試準確率達到了100%。圖中還展示了九種肽探針的電流信號散點圖和混淆矩陣,證明了該方法能夠準確地識別和區分不同肽探針的電流信號,為實現多種生物標志物的同時檢測提供了基礎。

競爭性NELISA檢測抗體的原理及定量檢測
圖中展示了競爭性NELISA用于檢測抗體生物標志物(如抗乙肝病毒核心抗體,anti-HBc)的原理和定量檢測結果。首先,將待測抗體樣本與辣根過氧化物酶(HRP)標記的抗體混合后加入預先涂有抗原的微孔板中,經過孵育后加入底物H?O?,再加入肽探針PBAP-FGLD8。HRP會催化H?O?的分解,剩余的H?O?與肽探針反應生成可產生特征電流信號的產物。通過測量這些電流信號的頻率,可以實現對目標抗體的定量檢測。圖中給出了anti-HBc的標準工作曲線和檢測限(LOD),表明該方法具有極高的靈敏度和特異性。

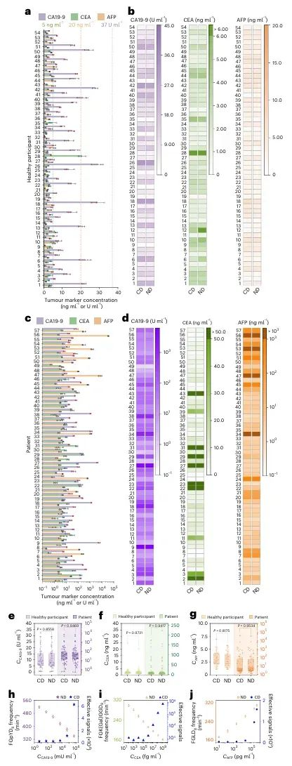
臨床樣本中癌癥生物標志物的檢測結果
圖中展示了納米孔基酶聯免疫吸附測定(NELISA)技術在臨床血液樣本中對三種腫瘤標志物(CA19-9、CEA和AFP)的檢測結果。研究團隊對54名健康參與者和57名癌癥患者的血液樣本進行了檢測,結果顯示NELISA技術能夠準確地檢測出這些生物標志物的濃度,并且與傳統的化學發光免疫分析(CLIA)結果高度一致。通過對比兩種檢測方法的檢測限(LOD),發現NELISA的檢測限比CLIA低兩到四個數量級,這表明NELISA技術在檢測靈敏度上具有顯著優勢。此外,圖中還通過箱線圖展示了兩種檢測方法在不同樣本組中的數據分布情況,進一步證實了NELISA技術在實際應用中的可靠性和準確性。
全文總結
本研究開發了一種基于α-溶血素納米孔的酶聯免疫吸附測定(NELISA)技術,用于檢測癌癥生物標志物。該技術通過形成免疫夾心復合物并引入帶有酶切位點的肽探針,利用納米孔電流信號的變化實現對生物標志物的精確定量。NELISA技術具有極高的靈敏度,檢測限低至0.03 fg/ml,能夠同時檢測六種生物標志物,包括CA19-9、CEA、AFP、SCCA、NSE和CA125。通過機器學習算法,研究者們能夠以幾乎100%的準確率區分不同肽探針產生的電流信號。在100多個臨床血液樣本的測試中,NELISA的結果與化學發光免疫分析的結果高度一致,顯示出該技術在液體活檢基礎疾病監測中的巨大潛力。

川公網安備 51010602000503號