近日,食品與生物工程學院吳韜教授團隊在國際食品Top期刊《Food Chemistry》(Q1,IF: 8.5)發表題為“Machine learning-based exploration of Umami peptides in Pixian douban: Insights from virtual screening, molecular docking, and post-translational modifications”的研究論文。西華大學碩士研究生梅森(現南昌大學博士研究生)為論文第一作者,食品與生物工程學院吳韜教授和李偉麗教授為論文通訊作者。
郫縣豆瓣醬作為中國著名的傳統發酵調味品,其顯著的鮮味特征部分源于陳釀期原料蛋白質降解形成的獨特肽類成分。然而,豆瓣醬發酵過程涉及復雜的代謝調控網絡,導致其陳釀過程中肽類成分的結構特征、感官作用機制及生物合成途徑仍需深入探究。本研究構建了基于機器學習的集成研究框架,系統分析了陳釀1-2年豆瓣醬中肽類物質的動態變化規律。研究共鑒定出117種肽,預測其中69種具有潛在鮮味活性。感官評價實驗證實VEGGLR是關鍵鮮味肽,其感知閾值低至0.22 mmol/L。分子對接模擬揭示VEGGLR主要通過形成鹽橋和氫鍵與T1R1/T1R3受體特異性相互作用,進而精確調控鮮味感知過程。此外,研究發現蛋白質N6U2M1/N6UWT4的磷酸化和乙酰化修飾在鮮味肽生物合成過程中可能發揮關鍵調控作用。本研究從分子水平闡明了郫縣豆瓣醬鮮味形成的內在機制,為深入理解其獨特風味化學特性及指導高品質產品開發提供了科學基礎。

研究亮點
機器學習輔助實現鮮味肽高效鑒定
VEGGLR為關鍵鮮味肽,閾值低至0.22 mmol/
LVEGGLR通過氫鍵和鹽橋與味覺受體相互作用機制解析
蛋白質N6U2M1和N6UWT4 翻譯后修飾參與鮮味肽生物合成調控
圖文賞析

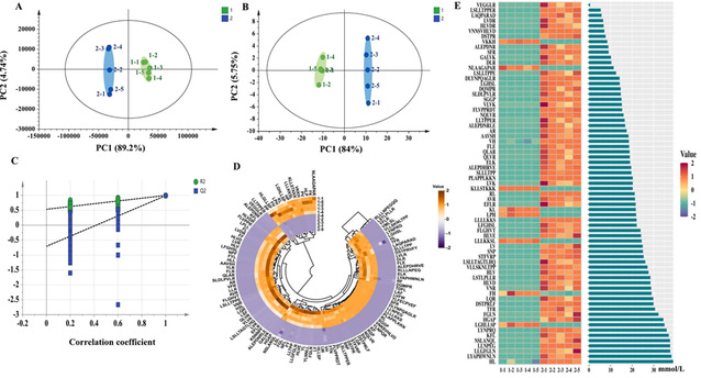
圖1.老化過程中 PXDB 的肽分析。(A) PCA 評分圖;(B) OPLS-DA 評分圖;(C) OPLS-DA 模型的驗證圖;(D) 鑒定的差異肽;(E) 預測的鮮味肽。

圖2.電子舌和 VEGGLR 的感官評估。(A) 電子舌反應;(B) 感官評分(等級:0-10,高強度 = 10)

圖3.VEGGLR 與 T1R1/T1R3 受體的結合位點分析和分子對接。(A) 預測的前 5 個 VEGGLR 結合口袋;(B) 排名最高的預測 VEGGLR 結合口袋 B;(C) 最佳分子對接位點的分布;(D) 與 T1R1/T1R3 受體的對接相互作用;(E) 三維氫鍵圖;(F) 氫鍵和關鍵相互作用的 2D 相互作用圖。
作者簡介:

李偉麗,工學博士,西華大學食品與生物工程學院教授,碩士生導師,加拿大農業部圭爾夫食品研究中心聯合培養博士,2011年于美國農業部東部研究中心交流訪問,天津科技大學博士后,西華大學后備人才。主要從事現代食品加工及復合調味品風味與功能方面研究。指導本科生獲2021年全國大學生生命科學大賽一等獎,2021年四川省生物與環境科技創新大賽一等獎,2022年四川省大學生“生命之星”科技競賽三等獎。主持中國博士后面上基金1項,四川省科技廳項目3項,成都市科技創新服務項目1項,參編教材1部,獲天津市專利優秀獎1項,四川省食品工業科學進步獎1項,以一作或通訊作者發表文章48篇。

吳韜,國家自然科學基金評審專家,教育部學位論文評審專家,四川省天府峨眉計劃特聘專家,四川省海外高層次留學人才,并擔任重慶市科技項目、江蘇省雙創項目、廣東省科技廳項目等多省科研項目評審專家。長期致力于食品化學及農產品高值化加工利用研究。作為項目負責人,先后主持完成科技部星火計劃1項及其它省級科研項目20余項。曾獲省部級科學技術獎二等獎3項。

川公網安備 51010602000503號